01.大件家居行业的特点与挑战
▍激进的全球化,将是中国未来10年发展的主旋律
-
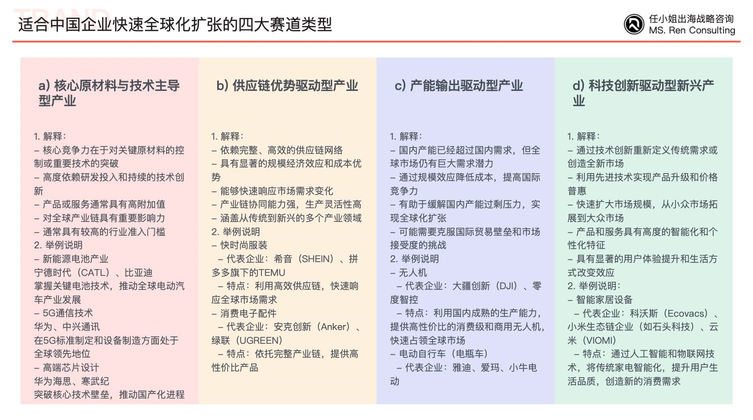
适合中国企业快速全球化扩张的四大赛道类型

家具行业在整个15个重点行业里的排名是非常靠前的,家具行业在2023年市场规模约5,000亿美金,预计2030年增至7,000亿美金,增速达40%。中国是全球最大的家具生产国,拥有完整的产业链和产能优势。
大件家居产品如沙发、床垫等通常使用寿命较长,消费者不会经常更换。这种低频购买特性导致:
4)客户终身价值的计算和维护变得更加复杂。
大件家居产品价格普遍较高,这带来以下挑战:
4)价格敏感度增加,促销和折扣策略变得更加重要。
由于产品体积大、不易退换,以及对生活空间的长期影响,消费者在购买大件家居时心理门槛较高:
4)用户评价和口碑对购买决策的影响更大。

▍家具行业市场特点总结
02.大件家居行业的两个关键点:功能与体验
大件家居行业的“功能与体验”是相辅相成,产品需有特色和功能,且用户需能体验到。
传统大件家居依赖线下展厅体验,线上则需创新方式实现功能与体验。若做不好,可能导致客单价低,消费者会选择便宜的替代品。
那么我们接下来讲几个典型的海外成功案例,通过案例学习线上家具产品如何做到功能与体验。
– 大件家具品牌,没有线下陈列,一样可以通过线上社区的形式,让用户获得很好的购买前体验。

OUTER作为大件家具产品,除了走渠道,精准的定位网络势能人群是打造线上品牌最有效的方式。大众用户通过核心势能人群的传播,被品牌和产品种草,最终在需求发生时通过SEO品牌词拔草消费。

3. 核心产品介绍
OUTER销量最好的产品是Wicker柳条系列,爆款的价格在$875-$7200之间。全部都是柳条编织系列产品,每件产品都会配有防水布外罩,材料主要是由可回收材料制成。
该户外沙发产品具有一个显著功能点,其配备了易清洗沙发套,能有效保护沙发免受户外环境影响,减少清洁时间。然而,这一特点仅通过文字或图片难以直观感受。因此,对于仅依赖在线销售的品牌而言,如何让消费者真实感知这一优势成为挑战,那么接下来,我们来看看OUTER在营销上是这么做的。

4. 主要营销逻辑
OUTER这个品牌通过围绕核心势能人群“有花园的设计师”采用的策略是“成为邻居的陈列室”,避免高昂的展厅成本。
因为展厅租赁、库存和样品维护成本高昂,且覆盖地域有限。在美国,每个州甚至多个城市都需要展厅,成本极高。因此,他鼓励用户购买产品后,申请成为线下陈列点,让朋友参观体验,户主能直接获得10%的产品折扣,这样的营销活动打造了一个专属品牌的创意分享社区,让每一个消费者的家都成为品牌的展厅,极大提高了转化率。

OUTER通过鼓励用户成为陈列师并邀请朋友参观,实现小区内的逐步覆盖和破圈。这种分散式的用户体验环节是OUTER快速成长的重要原因。对于线上品牌而言,拥有大量用户就相当于拥有众多线下展厅,OUTER在这方面具备了极大竞争优势。
所以我们从这个案例可以看到功能和体验是相辅相成的,好的功能和外观以及良好的用户体验都至关重要。

1. 产品创新四大方向:
4)使用体验。
中国多数企业认为产品创新在于产品功能和使用体验上的不同,而海外则更重视营销和开箱体验的创新。
那么接下来,我们也通过几个案例拓宽一下自己的思维。

▍产品体验创新四大方向:广告营销案例
一、CARAWAY 厨房用具 $3000万
1. 品牌简介
CARAWAY 厨房用具,创立于2019年,来自美国纽约,在短短3年营收超3000万美金,核心产品是高颜值莫兰迪色陶瓷厨房用具,爆款厨具套装价格在545美金。

2. 产品创新点
Caraway核心产品是INS风的高颜值陶瓷锅具。
4个锅组成的套装价格$545,远高于同品类的亚马逊竞品(平均价格在$100-$200之间),品牌溢价在$200以上。备注:下图截图的时候该品牌正在做活动,折扣后为$395。
Caraway最大的产品创新点就是多彩锅具。Caraway提供了10个颜色供用户选择,并且都是在锅具上不常见的莫兰迪色系,例如薰衣草色和金色,整体设计遵循北欧风格。

也许有朋友要问,换个颜色算什么产品创新?
事实上,使用低饱和度的莫兰迪色系,比如,把粉红色、亮黄色和橘红色这种几乎从未被使用在锅具上的颜色搬到锅具上,是一次大胆的创新。这个创新体现了品牌对于用户需求深刻的洞察。
3. 广告营销
但是众所周知亚马逊的对于产品图的要求必须是白底图,所以依靠背景带来氛围感的款式型产品在亚马逊上非常吃亏。

所以CARAWAY选择了喜欢烹饪的美食博主作为品牌的核心势能用户,因为美食博主在烹饪食物的时候需要录制vlog,有很强的展示食物的需求,需要餐具和烹饪工具美观上镜,符合社媒审美的分享传播。
那么博主们在社媒推广产品时,就会辐射到其粉丝:喜欢美食博主的妈妈们,做到营销一个人,辐射一群人。

用户在了解产品之后的首要消费心理就是去google搜索,品牌再利用独立站和亚马逊的价格差,将亚马逊售价略低于独立站,进而提高了亚马逊整体销售额。
通过站外的品牌化策略,做起品牌声量,逆转了在亚马逊上款式型产品劣势。

▍产品体验创新四大方向:商品展示案例
用户接触产品一般有四个旅程:广告吸引、商品详情页查看、开箱体验和使用体验。
用户先被广告吸引,然后进入商品详情页了解产品功能,接着是开箱体验,最后是使用体验。很多人只关注使用体验的创新,但其他环节同样重要。
那么接下来我们来看一下商品详情页的成功案例。
众所周知床垫线上难卖,因为无法感受且大同小异,难卖出差价。所以我们来看一下我们来看Purple品牌是如何做到显性化功能的
一、Purple 床垫 $5.57亿
1. 品牌简介
Purple是创立于 2015 年,来自于美国的犹他州,那它 2022 年的销售额是超过了 5.75 亿美金,它的核心产品就是柔软但是有支撑性的床垫。
Purple这个床垫品牌会比上文的床垫品牌更有特色,产品显性化做的很好。品牌把紫色和床垫的支撑紧密联系,所以当用户看到有紫色的床垫或者紫色床品时,就会马上联想到Purple。

2. 产品特点:
Purple产品相比于其他同品类产品,他的床垫技术远超于其竞品品牌。
purple对自身所有品牌产品系列申请了专利,包括枕头产品。品牌拥有过硬的专利技术,给用户带来极大信任感。


4. 用户需求:
首先,由于他们的职业需求,狗狗博主会特意建立一个属于狗狗自己的账号用于分享狗狗的日常生活。其次,某些养狗的家庭是允许狗狗躺在主人的床上休息,甚至晚上也会陪伴主人一起睡觉。
所以Purple的产品特性,可以让物体在床垫上移动时起到一个支撑的效果,让主人不会受到狗狗起床时跳动的影响,并且床垫的散热技术,也能有效的减少狗狗身上带来的热量。

03.沉默品类的营销突破
人们不会无缘无故在社交网络上分享床垫,但如咖啡等品类,是经常被社交网络分享,如瑞幸出茅咖的时候,直接冲上社媒热搜第一,大家都想去打卡。
为何咖啡易分享而床垫难?营销本质是找到愿分享的人、场景及标签。人性格各异,分享心理点不同。咖啡因社交场合及社交人群适合常被分享,所以相应的,床垫也需找对愿分享的人与场景。
宠物话题是一个很好的切入点,那么讲可能大家不能理解,我们下面举个例子来看一下,并且这个策略其实适合所有大件家居品类。

04.宠物话题给家居品牌带来了更高销售额



▍为什么宠物话题带来更多销售量?
宠物市场规模今年来增长较为迅速,意味着更多人饲养宠物,并且愿意为宠物花钱。宠物是许多人生活中重要的一部分,拥有宠物的家庭可能会对与宠物相关的家居产品感兴趣。因此,通过引入宠物话题,可以吸引更广泛的目标市场,从而提高潜在客户群。
从下图中可得出宠物行业市场容量逐年增长,在2023年达到1846.6亿美元的市场容量。

2. 原因二:宠物产品多,低复购结合高复购产品矩阵,这是创新产品的新机会

3. 原因三:与宠物的情感联结,由于中西方文化的差距,国外消费者更愿意让宠物使用家庭的所有产品。

4. 原因四:社交分享和口碑传播,宠物话题现在在各社媒平台的讨论度较高

▍在宠物话题里,大型家居要如何进行营销?
宠物话题相关的内容不需要太多,内容形式主要以温馨图片结合文字推荐为主。
1. 官网的用户评论中的图片体现温馨氛围
1)图片内容:拍摄时体现温馨的氛围感,和宠物、家人一起躺在床垫上。
2)文字内容:很长时间以来一直在寻找一款令人满意的床垫,对产品保持高度评价,并且表示之后还会购买品牌产品。

2. INS官方社媒发帖中宠物相关帖子不需太高频率
1)宠物话题发帖频率:每9条发帖中有1-2条宠物相关的发帖,发帖频率中等;2)图片展示:图片体现宠物在产品上的舒适感,呈现温馨的氛围;

3. 合作KOL发帖主要以发布宠物照片为主,发帖文字以宠物视角开展
1)图片内容:拍摄时体现温馨的氛围感,和宠物、家人一起躺在床垫上。
2)文字内容:很长时间以来一直在寻找一款令人满意的床垫,对产品保持高度评价,并且表示之后还会购买品牌产品。

4. Pinterest 账号发帖主要以视觉内容为主,图片可以体现产品舒适度和温馨感
1)优势:Pinterest是一个以图片和视觉内容为主的平台,这种视觉导向的设计使其特别适合视觉艺术。更能体现床品品类的温馨氛围感。

05.成为大件家居行业领导者战略
-
建立全球化的柔性制造网络,开发快速响应系统,实现小批量、多样化生产; -
建立全球化的原材料采购网络,确保质量和成本优势; -
利用大数据和AI技术优化库存管理和需求预测; -
建立敏捷的物流配送系统,缩短交货时间。
2. 精准市场细分与个性化定制战略:
-
开发全球化的消费者数据收集和分析系统;
-
根据不同地区的体型特征和文化偏好,开发针对性产品线; -
推出针对特定功能需求(如运动、塑身、孕妇等)的专业产品系列; -
利用AI算法,为消费者提供个性化产品推荐。
-
打造多层次的品牌矩阵,覆盖不同价位和风格的市场细分; -
为每个子品牌制定独特的品牌故事和形象,突出差异化优势; -
开发创新性产品设计,提升品牌辨识度; -
实施全球化的可持续发展战略,提升品牌社会价值。
来源公众号:任小姐出海战略咨询(ID:MissRenKJPP)致力于让一部分人率先看懂全球市场。
本文由奇赞合作媒体 @任小姐出海战略咨询 发布,未经许可,禁止转载、采集。
该文观点仅代表作者本人,奇赞平台仅提供信息存储空间服务。

