Hi 你好,我是卡卡~一个深耕联盟营销的小姐姐。
今天这篇文章依然是联盟营销小伙伴最关注也最让人头疼的问题了:联盟客建联和沟通合作,以及如何砍价。
其实这些内容在以往的分享中有分散的讲过,但是大家还是经常来问我如何联系上联盟客,以及如何砍价的问题,本次分享一次性给你讲清楚联盟客建联、合作沟通,砍价以及如何维持长期合作的关系的方法技巧。建议收藏哦~
话不多说,直接看正文吧~
常见低效建联联盟客的方式
你都中了哪些?
-
直接平台邀约发送proposal or 站内联系发email
-
直接平台内发送message给联盟客
-
多次发送一样的邮件内容给联盟客profile 内的邮箱
-
大多数联系的是公共邮箱:help, contact, press, business, inquiry等
-
利用插件获取的联盟客网站联系方式,不管三七二十一,邀约信都来发一遍
-
利用领英搜索联盟客公司的人,然后加好友,迟迟没有回复,运气好的你可以加好友通过的,但是发消息对方不见得回复你
那你可能要问了,这些不都是常规联系联盟客的方法吗?为什么低效呢?这些都没用的话,我怎么联系联盟客哇?路都堵死了

且看卡卡一一道来:
为什么低效呢?
-
联盟客都加入了很多联盟平台,不会每天登陆账号查看邀约(假设你有多个手机号,你会每天查看收到的所有短信吗?
) -
通过平台的邀约会带平台的标识,平台每天的发送量巨大且内容相似度高,很容易被识别为垃圾邮件
-
多数联盟客在加入联盟平台后不会更新平台上的联系信息或者留下的邮箱为公共邮箱,回复率很低(原本联系方式所属人八百年前就离职了
) -
多次给很多联盟客发一样的邮件内容页容易被识别拉垃圾邮件(类比下中央空调
) -
联盟客本身很忙,如果你的邮件多次发送但是总是被忽略了,那么也容易被自动放在垃圾邮箱里(运气不好的时候喝水都塞牙
) -
领英加陌生人加多了容易被封号,特别是创建没多久的新号
-
外国人不常使用领英作为商务沟通的工具(除了印度),顶多加了寒暄下,偶尔有急事问一问,他们手机登录了也不咋回复你的消息
所以,方法不对,全都白费。再者,多次一样的内容时间长了你的邮件自动被定义为垃圾邮件,进入到联盟客邮箱的可能性也大大降低了,如果联盟客看了你的邮件发现每次都一样,估计也不想回复了,一点都没诚意了。(此处类比你追女朋友,每天都发一样的问候,对方:莫不是个傻子吧
)
那怎么要才能联系上联盟客呢?
如何联系对的人?
联系联盟客有3个要点:
-
你联系了对的人:比如是负责联盟营销/数字营销的商务,媒体编辑;
-
你的邮件成功出现在对方的未读邮件列表里(邮件没有被拦截,也没进入垃圾邮箱);
-
对方阅读了你的邮件也回复了。
那如何联系对的人呢?/如何找到有效的联系方式?(一起尝试很重要)
-
利用联盟平台内提供的联系邮箱,分别使用谷歌和工作邮箱测试阅读回复与否;
-
其次联盟客官网里寻找联系邮箱,站内提交ticket/contact inform等,
-
再者可以利用谷歌插件寻找,如hunter, Snov.io等,现在hunter 都有提醒职位和邮箱的格式了,很方便。
-
领英或者Skype 寻找官方的联系人进行添加好友,发送合作消息。不过切记,领英账号不要频繁加好友,容易被拉黑哦。
-
也可以寻求联盟平台的AM 或者客服求助联系邮箱。
-
找行业里的人脉询问联系方式(高效快捷)
原则是:尽量一对一联系,邮件内容标题等不要重复,需要有足够的耐心等待联盟客的回复。
-
如果遇到非常有潜力的联盟客但是一直不回复你,在邮件有阅读的情况请保持定期活动推送,bonus 激励等,一来是表达你的重视,二来也可以维护关系,不断地测试之后你大概可以摸清楚联盟客的性格以及他们最看重什么。
-
深入了解和分析你的联盟客,包括不限于联盟客的类型,特点,推广流量来源和方式等,并进行曝光位测试,推广形式探索等, 得出有效方法论进行复用。
-
一般来说, coupon/deal/cashback 类型的资源可以考虑提佣,额外购买曝光位置,bonus 激励比较有效,可以针对性使用。
如何和联盟客顺利沟通合作?
-
表现出你对对接人的重视,比如积极配合创建code, 给独家的活动素材推广等
-
关注对接人的领英或者社交媒体渠道等,有日常沟通的话题和工作之外的链接:最近去哪玩了呀,有没有共同的爱好之类的
-
邮件的表达专业有礼貌,不要有错别字,不要发一样的文案(除了活动促销文案外)
-
如果对接人一开始表现出我们的品牌流量小不想合作,不要一味询问理由,可以告诉对方我们可以给出什么,拿出你可以给的优势,表现出我们的诚意
-
如果对接人一开始不愿意cpsi置换位置或者优化,可以采取曲线救国,多发送我们的活动和素材给到对方进行优化
-
如果对接人不开始不愿意降低价格合作曝光位置,可以尝试降价但是注意尺度,不要干巴巴砍价啥也不给,要学会给点甜头:分期付款,举其他的案例给出推广的潜力和拿到更多佣金的机会等等
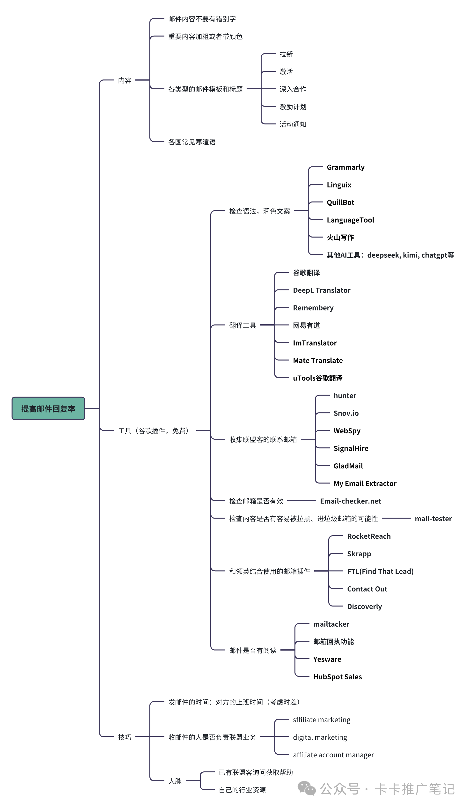
提高回复率的tips(直接上工具!)

别忘记第一封邮件发完后的follow-up!
-
邮件没人阅读:考虑邮箱失效,邮箱无人看(对方旅游去了/没人负责的公共邮箱),邮件被拦截,进了垃圾邮箱等。
-
邮件有阅读但是没有回复:注意区分是机器人阅读还是真人阅读,比如每次发完秒读,大概率是机器人操作了;邮件接收人不负责此类合作(收件人错误)等。
-
邮件反复阅读但是没有回复:机器人阅读;对方不感兴趣(没兴趣合作,或者你的报价太低让他觉得没价值等);公共邮箱等。
NOTE: 注意发跟进邮件,第一封发完没有回复可以在发完第一封邮件的3-7天内进行跟进,也可以询问对方是否有收到和阅读你的第一封邮件。
当我们终于联系上了联盟客,联盟客邮件甩过来一句合作需要付费另外附上一份media deck让你参考, 我们怎么回复呢?
那我们就遇到了联盟客合作的第二个关键点:砍价环节。
怎么样跟联盟客砍价呢?
一、前期准备工作:建立谈判基础
1. 明确自身需求与预算
-
确定推广目标(曝光量、转化率、销售额等),清晰划分预算上限和资源优先级。
-
例:若目标是新用户拉新,可侧重联盟客的精准受众覆盖率;若目标是品牌曝光,则需关注其流量规模。
2. 调研联盟客的价值
-
数据维度:通过第三方工具(如SimilarWeb、Alexa)或历史合作案例,分析其流量质量(跳出率、停留时长)、用户画像、转化率等。
-
内容维度:评估其内容调性是否与品牌匹配(如美妆博主是否擅长教程类内容)。
-
议价空间判断:若对方资源稀缺(如垂直领域头部博主),砍价需谨慎;若资源同质化高(如普通测评网站),可灵活议价。
3. 制定备选方案
-
列出同类型联盟客的对比清单,避免因依赖单一资源而陷入被动。
-
根据预算和联盟客潜力,结合对方给的media kit 可以有2-3个不同梯度曝光方案。
4. 砍价要点
- 让对方感受到你合作的诚意,即你愿意付出
- 不能让对方觉得很廉价,被薅羊毛了
- 你是真心想要购买版位或者付费服务的
二、沟通策略:用专业性和共情建立信任
1. 开场:认可对方价值
-
– 例:“您的粉丝互动率在科技领域非常突出,我们希望通过合作触达高活跃用户。”
-
– 目的:降低对抗性,让对方感到被重视。(夸一夸上线)
2. 数据驱动的需求表达
-
用具体数据提出诉求:
-
例:“我们观察到您过往推广的客单价在100元左右,而我们的产品定价为150元,可能需要调整佣金结构来平衡转化率。”
-
避免模糊表述(如“价格太高”),转而聚焦合作痛点(如“如何提升ROI”)。
3. 灵活谈判框架
-
佣金模式:阶梯式佣金(如销量达1000单后佣金提升至15%)、保底+分成(保障对方基础收益)。
-
资源置换:提供独家素材、优先试用权限,或承诺长期合作换取价格让步。
-
额外奖金:若联盟客完成特定KPI(如GMV>$10k),则支付额外奖金。
三、砍价技巧:平衡利益与关系
1. 锚定效应应用
-
先提出低于预算的报价(如预算$1000,首次出价$600),预留让步空间。
-
注意:锚点需合理,避免因过度压低导致谈判破裂。
2. 拆分资源价值
-
将合作拆解为多个模块(如homepage banner、category banner、newsletter等),针对低效部分砍价。
-
例:“初次合作效果无法确定,我们想打算合作首页和类目的位置试试看,至于newsletter收件人数较少,价格我们希望可以降低30%”
3. 强调长期合作
-
承诺效果好可以季度/年度合作付费版位,换取单价优惠:
-
例:“若签约6个月,我们可将单次推广费提高5%,但总费用控制在预算内。”
四、合作维护:为未来谈判铺路
1. 效果复盘与反馈
-
定期提供数据报告(如通过联盟营销平台review 数据),证明投入产出比,为后续谈判积累筹码。
-
例:“上期合作带来2000名新客,复购率达15%,我们建议下一阶段侧重留存活动。”
2. 建立非金钱激励
-
授予“金牌合作伙伴”称号、全平台发邮件告知,网站logo 漏出等。
-
邀请参与品牌活动、提供内容创作支持(如产品使用手册说明,下单奖励tips等),增强粘性。
-
独家联盟活动页面创建,展开联名活动等。
3. 动态调整机制
-
设置季度Review会议,根据市场变化重新议价(如对方流量增长20%后可接受涨价)。
-
根据联盟客推广积极性可适当调整沟通策略和推广资源投入。
五、避坑指南
-
警惕“虚假资源”:要求提供后台数据截图(如Google Analytics实时访问量),或通过短周期试投验证效果。
-
避免过度承诺:明确合同条款(如未按照要求曝光位置和推广,按照一定比例扣除费用支付),防止后续纠纷。
-
留出退出空间:设置终止条款(如连续2个月未达KPI可解约),降低合作风险。比较适用于签订长期合作付费版位的情况下进行风险把控。
其他常见议价话术技巧
- 主观方面非常想合作,但是客观方面预算不够,但我们还是非常希望能和你开启合作。
- 如果你能同意XX价格,我能非常确定我们立马可以确定合作。
- 因为是第一次合作,无法预知效果,虽然想合作,但这个价格我们不敢尝试,希望能够给到XX价格给双方一个机会。
- 阶梯报价,比如达到某一个目标,我们就 给XX金额,但一定注意给一个最高价,因为可能会爆。
那砍价成功,和联盟客客有了新的链接,如何维护长期友好合作关系呢?卡卡根据自身经验,总结以下几点,仅供参考:
如何维护和联盟客的友好合作关系
1. 建立信任基础:清晰的合作条款和佣金按时结算。
-
明确佣金结构、结算周期、推广规则(如禁止虚假宣传),避免后续纠纷。
-
如有付费版位的款项不能及时到账也要继续告知并解释原因,获取对方谅解。
2、提供持续价值:资源支持与赋能
-
专属资源投入:独家折扣码,产品试用,平台使用培训等
-
提供高质量推广素材(广告图、文案模板、视频等),降低创作成本。
-
差异化支持:对高价值联盟客提供定制化素材、优先试用新产品、独家优惠码等特权。
-
新人福利:为新人提供“新手扶持计划”(如首月佣金加成)。
3、激励机制:长期利益绑定
-
分层佣金与奖励按业绩分档提高佣金比例(如月销售额5万以上佣金从10%升至15%)。
-
设置月度/季度/年度奖金(如Top 3联盟客额外奖励$1000)。
-
终身价值奖励: 对复购用户持续分佣(如首次购买分佣5%,后续复购分佣2%)。鼓励联盟客培养长期用户,而非一次性流量。
4、深度沟通与情感联结
-
定期互动与反馈:每月1对1沟通,了解需求并优化合作(如:“您需要哪些新素材?”)。
-
建立联盟客社群(如微信群、Skye/Whatsapp),促进经验分享与互助。
-
情感化运营:生日/节日发送定制礼品(如印有品牌LOGO的周边)。
-
邀请核心联盟客参加线下活动(如新品发布会、行业峰会),增强归属感。
5、共同成长:数据驱动与创新
-
数据共享与优化建议:定期分析联盟客的流量来源、转化率,提供优化建议(如:“您的YouTube视频转化率低,可尝试添加产品链接弹窗”)。
-
共享市场洞察(如节假日营销策略),帮助其调整推广节奏。
-
共创内容与产品:邀请联盟客参与产品内测或联名款设计,提升参与感。
-
对提出有效建议的联盟客给予分成奖励或署名权。
6、避免“关系杀手”行为
-
不随意修改条款:如需调整佣金或规则,提前1-2个月通知并协商。
-
不压榨忠诚伙伴:避免对长期合作者降低佣金比例,可通过阶梯奖励平衡成本。
-
及时处理问题:如技术故障导致追踪失效,需主动补偿损失佣金。
关键总结
联盟营销的本质是“共赢关系”,需将联盟客视为合作伙伴而非工具。通过资源赋能、透明沟通、长期利益绑定和情感联结,才能将短期交易转化为稳定生态。
来源公众号: 卡卡推广笔记(ID:gh_a4cd985352cb)一个深耕联盟营销将近5年的跨境人
本文由 @卡卡推广笔记 原创发布于奇赞平台,未经许可,禁止转载、采集。
该文观点仅代表作者本人,奇赞平台仅提供信息存储空间服务。

