分享嘉宾:蕾蕾Lisa
某E-Bike DTC品牌独立站项目操盘手
公众号:蕾蕾跨境笔记 主理人
主题:从用户决策旅程操盘EDM提升私域复购

蕾蕾Lisa:我是今天来做用户深度运营分享,主要是复购方面,《EDM邮件营销如何助力品牌出海》。我是6年的品牌独立站的操盘手。

今天主要讲四个方面:
第一,用户旅程的角度分析我们为什么要做EDM邮件营销;
第二,邮件营销的两个主要版块:Campaign、Flow;
第三,EDM邮件的五大运营;
第四,工具的选择。

一、用户旅程
首先看一下用户旅程这个定义?Customer Journey,用户与产品或者服务,在整个使用过程中的所有交互和体验的总和。它从用户首次接触产品或服务开始,到最终达成目标或停止使用的全过程。

用户的整个决策旅程:
第一个阶段是Awareness(意识阶段),第二个阶段是Consideration,用户在做决策的这个阶段,第三个是Purchase(购买阶段),第四个阶段是Retentin,第五个阶段是Loyalty。

意识阶段它是怎么来的?可以做广告、社媒、SEO、论坛;Consideration阶段,客户通过Landing page进入到网站,客户在看到了解我们品牌以后,会去Reviews site、Customer Reviews看用户对品牌的评论;购买阶段,客户会问一些Customer Before Service、Help Desk、Sales team进行购买;客户在使用的时候,还要进入到相关的论坛、社区,甚至会接收到咱们的产品的介绍,再到用户忠诚度的阶段。
如何用Flow推动这个阶段?第一个阶段的时候可以通过Sign Up welcome Flow,用户在进入到网站以后,有一个弹窗Sign Up,或者在弹窗那里有welcome,给他一些折扣,让他订阅我们。客户浏览我们Landing page的时候,但是不一定会购买,这里就存在Abandon Cart Flow,这是在购买前的阶段,这个时候植入这样一些Flow给客户一些Coupon、UGC review、Customer Review,展示在我们的Flow当中,增加它的转化,影响用户判断我们最终决定购买。
下单以后这个时间,到用户拿到产品的时候,一般我们品牌方容易忽略的问题,这将近2周的时间中,用户非常焦虑,他是下单了,但是这个产品怎么样?发货的吗,咱们是不是骗子网站,用户会有很多问题,这个时候如果能够植入Order Confirm、Delivery notice、Customer Survey、Product introduction、Community以及产品的介绍、用户的社群,让这些用户打消其心中的疑虑,这个时候再到产品,对我们产品非常了解,对我们品牌也是非常熟悉,会记住我们,这个时候才很容易进入到Loyalty这个阶段,如果这个Order Flow大家有没有注意,这两周阶段,我们很容易抓住用户,让用户拿到产品的时候更容易分享。Loyalty这里还可以植入VIP Flow,去筛选一些愿意和我们分享、愿意和我们互动,以及客单价比较多、复购比较多的用户,我们邀请他作为我们的品牌大使以及让他注册一些Loyalty program的积分制度,给他们一些VIP的Code。
有一个理论叫作用户3次触达利用,当用户在网站有三次购买机会,这个品牌已经用户心中有了很深的印象了。怎样让他有三次购买?第一次进来,第二次送一个VIP Code,再来些多次触达的Flow邮件,相对来讲比较容易做复购。

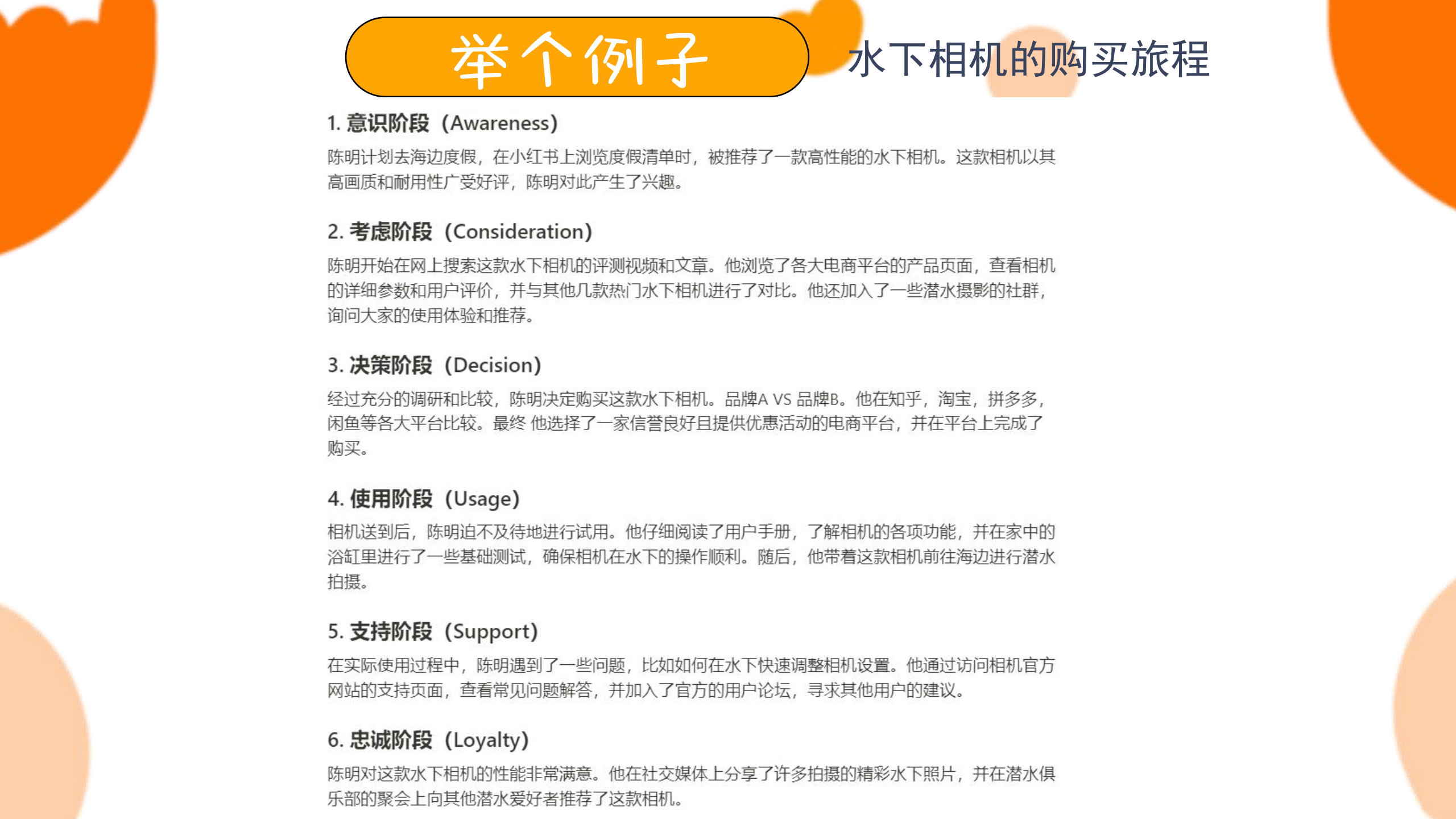
举个例子:水下相机的案例。作为用户来讲,如何购买一款产品-水下相机。
接下来一个阶段要度假,会在小红书上看,看海边度假旅行准备什么,看一款水下相机,客户被种草了,客户有意识了,看到这个产品有意识以后会去社媒、去各种购物网站比较这个产品,甚至会去知乎等等各种维度比较。拿到这个数据以后,再次回到了网站上,回到了淘宝店、天猫店,最后在大促的时候客户决定购买。
本文由 @奇赞新航家 原创发布于奇赞,未经许可,禁止转载、采集。
该文观点仅代表作者本人,奇赞平台仅提供信息存储空间服务。

