
说到亚马逊站外,就绕不开 “联盟” 这个关键赛道 —— 它不是突然兴起的概念,而是跟着平台一起成长、迭代至今的成熟玩法。我们先通过时间线,快速摸清亚马逊联盟的发展脉络:
1996年亚马逊联盟营销诞生,推出了Amazon Associates项目
2019年推出归因链接内测
2020年Attribution开始鼓励卖家自主站外引流计划
2022年推出Creator Connections(内测)
2023年第三方联盟平台出现
2024年底开始对外公测Creator Connections。
2025年亚马逊联盟进入新纪元,出现了很多亚马逊第三方联盟平台。
通过对亚马逊联盟的历史的了解,我们知道,联盟的历史很久远,也是一步步演变过来的,从推出联盟计划,到品牌引流计划,到acc的出现,亚马逊联盟的体系越来越成熟,说明我们的站外玩法也在一步步改变。
今年亚马逊卖家普遍都说亚马逊不好做,其实所谓的不好做有很多因素,但是最大一个因素还是流量没那么容易低成本获取了,站内acos高的吓人,所以很多人会开始寻求站外流量的帮助,但是很多人的认知只有群组促销折扣,这几年站外大折扣促销早已被用烂,哪里有中国人哪里就会内卷。

但是实际上,站外推广的路径非常多,比如kol、pr、内容网站等等,这些过去都是比较有门槛的,因为亚马逊之前对外不公开合作的联盟客api,卖家很难主动找到联盟客,但是2024年公开了,所以也就有了现在的创作者计划(ACC)和第三方联盟平台(levanta、wayward)。
现在联盟可以很容易通过ACC或者第三方联盟平台找到亚马逊卖家合作,而亚马逊卖家也更容易通过第三方联盟平台合作到这些联盟客。

下面我们来聊聊站外和联盟有什么不同,本质上,大家理解的站外是联盟的子集,大家以为站外就是做做促销、网红带货等等,实际上还有一些别的渠道,这也是很多时候很多卖家的链接爆了都搜不到的痕迹的原因。
站外1.0和站外2.有什么区别?
将过去的站外叫站外1.0, 而联盟叫站外2.0,
这里有个表格先了解一下:

一、从底层逻辑方面看
站外1.0卖家找到服务商就可以,通过给服务商一笔提报费,服务商帮忙把帖子发给了联盟客,而这部分联盟客比较局限于折扣群组这些。

站外2.0更多是卖家主动或者被动地可以直接去中心化的跟联盟客合作,合作模式都是cps的效果付费模式,直接跟联盟客谈分成。

二、从渠道方面:
站外1.0一般有哪些渠道?
a、Facebook群组/主页:蓝胖子

b、deal网站:sd、dn、tech这些渠道

c、ins/tk博主:

站外2.0一般有哪些渠道?
亚马逊影响者、社媒网红、deals渠道、导购平台(media buy)、内容网站。
1-亚马逊影响者(amazon Influencers)
这部分是站内的影响者,一般都带有个「earns commissions」的标志,目前亚马逊站内大概有2-3w个,其中最高权重的就是「top creator」,正常每个卖家的listing都会铺满10个影响者左右。

如果想找自己类目的影响者,可以直接在站内搜索「founditonamazon」,其实在 tiktok 上也有这个 hastag「#founditonamazon」
参考:
www.amazon.com/shop/tiffanyallison7
www.amazon.com/shop/jackiesfunfinds
2-社媒网红(Social Influencers)
这块是一些种草网红,可以说是站外版的影响者,跟亚马逊影响者会有重合部分, 有 fb、ins、tk、youtube、pins 等等,这些大网红收费都不低,但是你的产品好,佣金给到位,他们也可能会带。
参考:
https://www.instagram.com/thenaturalmindedmomma

3- 折扣渠道/deals网站
折扣渠道也是一个很大联盟群体,这部分联盟客一般都是在亚马逊联盟后台去找到折扣去分发,从而赚取联盟佣金(1-9%)。

但是随着cc(creator connection)和第三方联盟平台的兴起, 亚马逊开始把联盟佣金的费用变相转移到卖家身上,当然卖家自己愿意,因为都想获得更多流量,而且愿意给到更 高联盟佣金 10-30%,那联盟客的积极性当然更高,这就实现三赢,这已经慢慢接近于国内的联盟了,未来肯定这块是趋势。

参考:
slickdeals(SD)
the mommy markdown
4-导购平台(media buy)
这类网站主要帮助消费者找到最好的产品和最优惠的价格,帮助人们做出更好的购物决定。这类渠道因为不会被谷歌收录,所以不容易被卖家察觉,但是实际上这类平台给联盟奉献了不少gmv。

参考:
BuyersReport
Exon Media
5- PR媒体/内容/blog网站
这类网站主要都是一些内容网站,但是有一定的版面推广一些联盟产品,先有好内容,它们都是”先有好内容,再做推广”的专业网站,而不是专门的导购平台。
一般被这类联盟客选上,一般可能会出现在 gift、guide、deals这种清单里面,这些网站都是流量非常大的,比如 forbes 月访问量100m 多。最近Anna也有可以单独指定这些渠道发贴,价格非常优惠,如果你有需要可以联系我(微信:ianna666)

参考:
www.forbes.com
www.cnet.com
三、从实操场景
站外1.0:
对于产品门槛不高,新品老品都可以。
适合短期冲量(如推新品、清库存、秒杀预热)。
形式灵活,包括社交媒体曝光、Deal站促销等。
eg:通过Facebook一个大博主发布高折扣码,快速提升单日销量。

站外2.0:
需成熟产品(高评分、充足Review)和佣金预算
适合长期品牌建设和稳定流量获取(长效流量)。
依赖产品竞争力和佣金吸引力(通常需10%-30%佣金率)。
eg:通过wayward平台对接专业测评网站,持续获得高转化流量。

对于亚马逊卖家来说,为什么联盟值得布局?
对于卖家而言,找到更低成本的,更强有力的流量渠道是运营一直需要做的事情,因为好的流量渠道一定是要在刚出来的时候最早去布局的,如果太晚了就会很内卷。
有一个大佬说过,流量只会越来越贵,你今天的流量成本,一定是未来任何的中最贵的时候。
雪球经过跟很多业界在联盟领域拿到结果的人聊过,因为做的早,拿到结果是相对容易的,总结一下为什么觉得这个领域值得布局:
1、2024年亚马逊推行Creator Connections功能,允许卖家自主设置佣金比例并直接对接创作者资源,大幅简化合作流程。
2、佣金比例友好(一般10%-30%),且采用纯CPS(效果付费)模式,商家无需支付传统坑位费。
3、亚马逊品牌引流奖励计划可为符合条件的站外订单提供10-15%的返佣,进一步降低实际成本。
4、据统计,当前入场做亚马逊联盟的卖家比率不足1/1000,竞争极小,头部卖家联盟营收可占总体GMV的10%-15%
联盟推广积累的联盟客资源(如亚马逊影响者、社媒网红、导购平台)可形成长期稳定流量入口,成熟的品牌卖家通过矩阵化内容布局,可获取持续的自有流量,增强品牌溢价能力。
从去年到今年雪球已经认识了很多卖家通过联盟实现单月百万美金GMV的,这是不包含站内单量的,大部分实现了总GMV的10-20%增长。
如何入手亚马逊联盟?
想要最快开始接触了联盟,要先从联盟平台入手,联盟平台分为站内和站外,站内是ACC(amazon creator connection),站外是第三方联盟平台。
【ACC】
这算是亚马逊后台自带的免费联盟平台,不需要平台费,当然做这个需要一点技巧,不是单单纯纯做个campaign就完事的,是比较考验运营能力的。
就拿合作ACC纯佣的一个产品来讲就好,用cps的形式合作,第二天就推到1000刀的GMV,现在一周已经有接近一万左右了,虽然不多,但是每天还会持续增长。

怎么更好的运营ACC呢,如下:
标题关键词优化:使用“Top”“Best Seller”“高佣金”等吸引联盟客,避免平淡表述。
例如,可以将标题设置为:“Top 10 亚马逊热销产品+XX%佣金” , “Best Seller XX产品+XX%佣金 ”。这样的标题不仅更具吸引力,也能让联盟客快速理解活动的核心内容。
活动描述策略:清晰说明合作优势、内容要求(视频/图文)、样品申请流程及联系方式。 建议在活动描述中包含以下内容:
合作优势:你的优势是什么?
推广内容要求:提供一些内容建议,比如视频、图文、测评等,帮助联盟客更好地制作内容。
提供联系方式:提供指定邮箱,方便联盟客提出疑问或申请样品。
虽然不是所有联盟客都会主动申请样品,但如果你能提供样品,联盟客会更有动力去推广你的产品。
佣金率设置:建议最低12%,高利润产品可提至15%-20%,以激励优质联盟客参与。
虽然系统默认最低佣金率为 10%,但如果你刚好设置的是 10%,那么你的活动看起来就比较平平无奇,吸引力会大打折扣。
如果你的产品利润较高,建议将佣金率设置为 15% 甚至 20%(新品或者流量款产品可考虑20%),这样能吸引更多优质联盟客参与。
预算门槛:最低5W美金起,避免预算过低导致优质联盟客流失,旺季可加大投入。
预算是影响联盟客参与度的另一个重要因素。如果你的预算设置得太低,优质联盟客可能会觉得“不值一提”,从而放弃申请。
比如假设你每月只设置3000 美元的预算,无疑是杯水车薪,优质联盟客的运营成本较高,内容制作耗时耗力,3000 美元的预算对他们来说可能连“塞牙缝”都不够,他们根本不会浪费时间去申请。
建议预算最低5W 美金起,以吸引更多优质联盟客,让他们觉得“值得投入”。
活动周期:至少3个月,给予联盟客充分时间创作内容并建立长期合作信任。
为什么是3个月?
1 个月的活动时间太短:无疑是给联盟客设置合作障碍。频繁更换链接不仅增加了联盟客的工作负担,太短的时间也使得他们难以深入挖掘产品价值,创作出高质量的推广内容。
3 个月起的活动时间相对更稳定:联盟客需要时间去熟悉产品、了解受众反馈、精心打磨推广素材,3 个月起的活动时间可以给联盟客提供足够的空间去制作内容,也能让他们看到长期合作的潜力,从而提升他们的参与意愿。
这期间效果不错的话,可继续增加预算和延长活动时间。
资源包支持:提供高清素材、核心卖点文档、用户好评、QA解答,降低联盟客创作门槛。
如果你只是提供一个产品链接,那么联盟客可能需要自己花大量时间去研究卖点、找图、甚至买样品,这会大大降低他们的参与热情。
资源包可以包含哪些内容?
高清产品图、场景图、视频:这些素材可以帮助联盟客快速制作内容,节省他们的时间和精力。
核心卖点文档:让联盟客清楚地了解产品的优势,从而更有针对性地进行推广。
真实用户好评截图:这些截图可以增强联盟客对产品的信任感,提升他们的推广信心。
常见 QA 解答:帮助联盟客解决常见问题,避免他们因信息不足而放弃推广。
- 主动邀请匹配:结合系统推荐+精准邀请垂直领域KOL/PR,提升合作成功率。
完全依赖ACC系统自动匹配,可能会错过许多与优质联盟客合作的机遇。系统匹配只是基础,主动出击才能掌控合作的先机。
2.深入研究你的目标用户画像,剖析他们的兴趣爱好、消费习惯、关注领域等关键信息。
3.基于这些洞察,精准锁定与你的产品高度契合的垂直 KOL(关键意见领袖)、PR(公关媒体)、Deals 网站等联盟客。
4.可以在wayward或者levanta这样的平台主动向他们发出诚挚的邀请,详细阐述合作的互利之处、产品的独特魅力以及你能为他们提供的全方位支持,这种精准对接能大大提高合作的成功率,让你的产品在最精准的目标受众中迅速传播,实现品牌推广效果的最大化。额外建议:附加折扣码(如5%)可加速用户决策,进一步优化转化效果。
【第三方联盟平台】
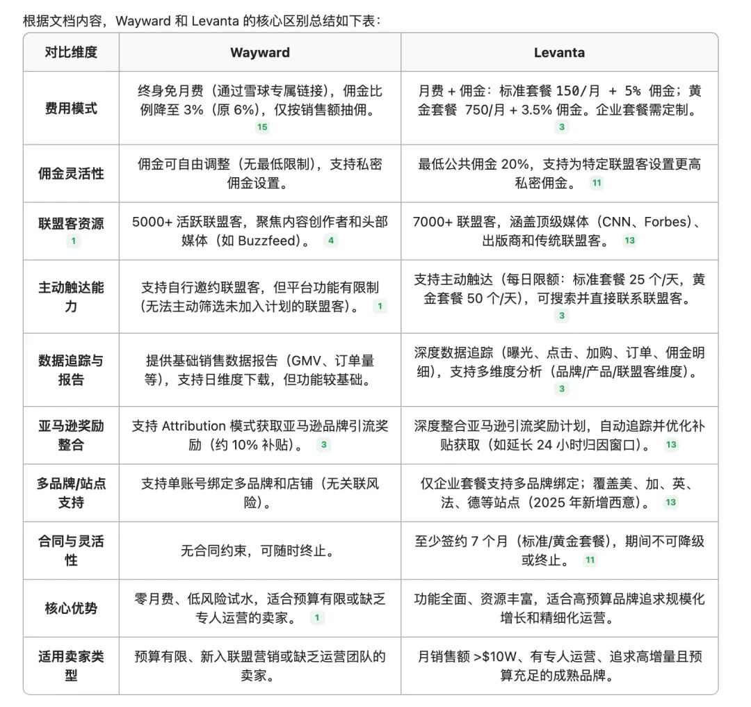
所谓的联盟平台,就是上面会整合很多联盟客,这类目前最大有 levanta, wayward等等,我觉得每个亚马逊卖家都非常有必要去用,即使当下对这块的认知还不高,但是抢先一步抓住好的流量入口是非常必要的。
最大联盟平台levanta和最有潜力的联盟平台wayward,他们有什么区别?

根据雪球的测试,levanta总体上效果比 archer的效果高出 10 来倍,当然不固定也看产品,问了一个朋友,大概单品 archor 能出几十单,但是在 levanta就有个几百单,这可能就是付费与不付费的区别吧。

对于 levanta,目前是有7000+联盟客资源,属于效果最好的一个第三方亚马逊联盟平台,这个平台虽然费用不低,但是整体效果是最好的,产品完成度很高,体验也是不错的,雪球这边拿到他们国内的代理权,价格可以便宜五分之一。
第二个是wayward,对预算有限的新品而言,这种风险可控的付费方式能有效降低推广成本,很好实现新品的冷启动,下面是几个成功案例。


为什么说这是一个比较有潜力的联盟平台?
这个目前的联盟客数量接近于Levanta,有5000+可以主动建联,而且美国有比较强大的商务团队在砸钱去做推广引导联盟客入驻。
这个平台目前免费而且抽佣只需要3%,这个收费相对来说是所有联盟平台里面最低的。
Wayward同时支持亚马逊Associates和Attribution两种合作模式,既可通过传统联盟链接推广,也能利用归因链接获取亚马逊品牌引流奖励(约10%返佣),为卖家提供更灵活的佣金策略选择。
如果从LEVANTA和wayward这两个平台中选一个,怎么选?
建议是:
如果你还是小卖家,优先选择免费的wayward,快速测试联盟平台的效果。
如果是已经是中大卖家,不需要选择,全部都拉满,Levanta和wayward各有优点,多个渠道多个增量,Levanta更适合有充足预算、需精细化运营的中大型品牌。
那么对于目前亚马逊卖家来说,入手联盟的最快最低成本的方式就是通过acc和wayward这两个平台去快速测款,积累联盟客了,不求多,只求精即可,这两个平台可以比较互补。
二者互补的核心在于:
ACC提供官方流量入口和基础曝光,但缺乏主动性和风控;
Wayward补充了主动建联、资源筛选、佣金灵活性和数据排重能力,形成“被动+主动”“广度+精度”的完整闭环。
来源公众号: Anna聊品牌出海(ID:influencermarket)专注于网红营销方法分享。
本文由 @Anna跨境出海营销 原创发布于奇赞平台,未经许可,禁止转载、采集。
该文观点仅代表作者本人,奇赞平台仅提供信息存储空间服务。

